User Guide
Learn how to work with the Scone as-a-service operator in a Kubernetes (k8s) environment.
One novel aspect of confidential computing is that applications can be protected against privileged software like the operating system and the hypervisor. Even if attackers get access to host machines, when running your workload confidentially, they will not be able to read data from your workload.
We make it happen by utilizing Intel Software Guard Extension (Intel SGX), a capability of intel processors to run program code in an encrypted manner in isolated sections of a processor, so called enclaves. With such a feature you can protect your data not only at rest and in transit - a widely used pattern, you can also protect your data while it is getting processed in memory and in processors.
A second novel aspect of confidential computing is that one can attest all components that we need to ensure the confidentiality and integrity of our application. These components include the CPU, its firmware, the application code and its data itself. The attestation ensures that these components are up-to-date and no vulnerabilities are known for these components.
In other words, one can establish trust in all components that are required to execute the application.
Not only that our hardware enables to protect workloads, we also add services on top of kubernetes that simplify building, deploying and running confidential workloads in respect of protection and attestation. This is getting achieved with Scone.
A good starting point to find out more about Intel SGX and Scone Services is:
The scone runtime environment consists of various services:
- CAS Configuration and Attestation Service
- LAS Local Attestation Service
- SGX Plugin
- Scone Operator
The Scone Operator is managing the lifecycle of all Scone Service Components. Not only that: It furthermore is needed for operational tasks, like handling policies.
The scone operator itself is crucial component. Who manages the lifecycle of the Scone-Operator, though?
With the help of our service, we manage the lifecycle of the scone operator. That includes:
- deploying services initially
- integrate monitoring of the scone services into prometheus
Scope
This document should help you understand the deployment of scone services with the help of the scone-service-operator.
This user-guide does not tell you how you can build and run confidential workloads either. Please refer to the official scone sites1 to retrieve information on that. There you will find a bunch of tutorials and samples that helps you getting started.
Concepts
Let us start with an overview about the Scone services and then continue with the idea of the scone-service-operator. Afterwards let us see how to deploy the necessary services to run confidential workloads in production.
SCONE helps developers to run their applications inside of SGX enclaves. An Intel SGX enclave facilitates an application to protect its data from accesses by all other software - even the operating system. In particular, an application can protect all its data against adversaries with root access. A root user cannot dump the main memory of an application to get access to all its keys. Often, configuration files of applications are only protected by the filesystem. Again, a user with root access can read these configuration files and all secrets that they might contain. SCONE uses SGX to help to encrypt configuration files to protect these.
SCONE comprises of a bunch of services to make life easier for developers to creating confidential workloads for kubernetes.
Configuration and Attestation Service (CAS)
SCONE CAS is a central component of the SCONE infrastructure. Programs executing in enclaves connect to CAS to obtain their confidential configuration. CAS provisions this configuration only after it has verified the integrity and authenticity of the requesting enclave using remote attestation. Additionally, CAS checks that the requesting enclave is authorized to obtain the confidential configuration. One can run CAS instances on the same node as the application, the same cluster, or a different cluster. The CAS operator enables us to configure CAS policies remotely using kubectl without needing to expose CAS to any external network.
Local Attestation Service (LAS)
A LAS instance must run on each Kubernetes node that supports confidential computing. Developers will not have to know about LAS as long as the SCONE operator can keep LAS running. In conjunction with CAS, it enables remote attestation of enclaves by performing a local attestation. Currently, LAS supports DCAP and EPID-based quoting enclaves. Additionally, it provides an independent SCONE quoting enclave (QE): The SCONE QE enables the decoupling of the availability of an application from Intel's attestation services. A use case of the SCONE QE is the air-gapped deployment of applications without Internet connectivity.
SGX Device Plugin Service (SGX Plugin)
The SCONE SGX Plugin simplifies the deployment of confidential applications by providing any unprivileged container access to the SGX devices on hosts that support SGX. Developers will not have to know about the SGX Plugin as long as the SCONE operator can keep the SGX Plugin running. A confidential application can only run on hosts with SGX support. When running in a Kubernetes cluster, you need to make sure your application's workload is scheduled to such nodes and that the application gets access to the corresponding SGX devices. A device plugin advertises hardware resources to the Kubelet. The SCONE SGX Plugin provides access to the SGX devices. To access the SGX devices of a node, however, the Kubernetes containers usually need to run in privileged mode. The SCONE SGX Plugin will not only provide access to the SGX devices on exactly those nodes in the cluster that have support for the SGX version that you need. It will also allow your containers to run in non-privileged mode. However, the SGX Plugin must have permission to access the SGX devices.
CAS Backup Controller
The CAS Backup Controller automatically registers backup encryption keys from all the nodes in the Kubernetes cluster. This allows the CAS to open its encrypted database on all cluster nodes using the encryption key of the node on which it is running. In this way, the CAS can be freely migrated to nodes in the cluster (e.g. for recovery after a node failure). Note that the CAS Backup Controller does NOT backup the CAS database: You need to explicitly back up the Kubernetes volume used by CAS.
Scone Kubernetes Operator
The SCONE Kubernetes Operator automates the management of SCONE-related services. It monitors the behavior of these services and ensures that the services stay in the desired state. This state is described with the help of Kubernetes custom resources.
The SCONE Operator defines a set of custom resources to manage the following SCONE resources:
- CAS: the SCONE Configuration and Attestation Service,
- LAS: the SCONE Local Attestation Service,
- SGX Plugin: a Kubernetes plugin that provides containers with access to SGX, and
- signed and/or encrypted SCONE CAS policies.
Idea
The idea is to enable users run their workloads confidentially. Services that make confidential computing available should be managed by kubernetes operators so that impact on operational tasks for users is as little as possible.
How do we achieve that?
To simplify the initial rollout of scone services and also the lifecycle management of the scone-operator we introduce another service operator: the scone-service-operator.
The scone-service-operator's responsibility is to manage the lifecycle of the scone-operator which in turn monitors the scone services and manages the lifecycle of these scone services. The scone-service-operator 's responsibility includes:
- create, update, delete the
scone-operator - integrating the
scone-operatorinto monitoring - initially provision SGX-Plugin, LAS and a non-provisioned CAS
- create CAS database backup
Here it is important to note that OSC as a cloud provider - with the help of the scone-service-operator and the scone-operator - creates the basic non-confidential components. All security relevant tasks must run by the owner of CAS. Only the owner can run security relevant tasks, like:
- provisioning a CAS
- upgrading a CAS
Provisioning is the step where a user takes ownership of the CAS. In turn during this process he gets the credentials which enables him to drive security relevant management tasks.
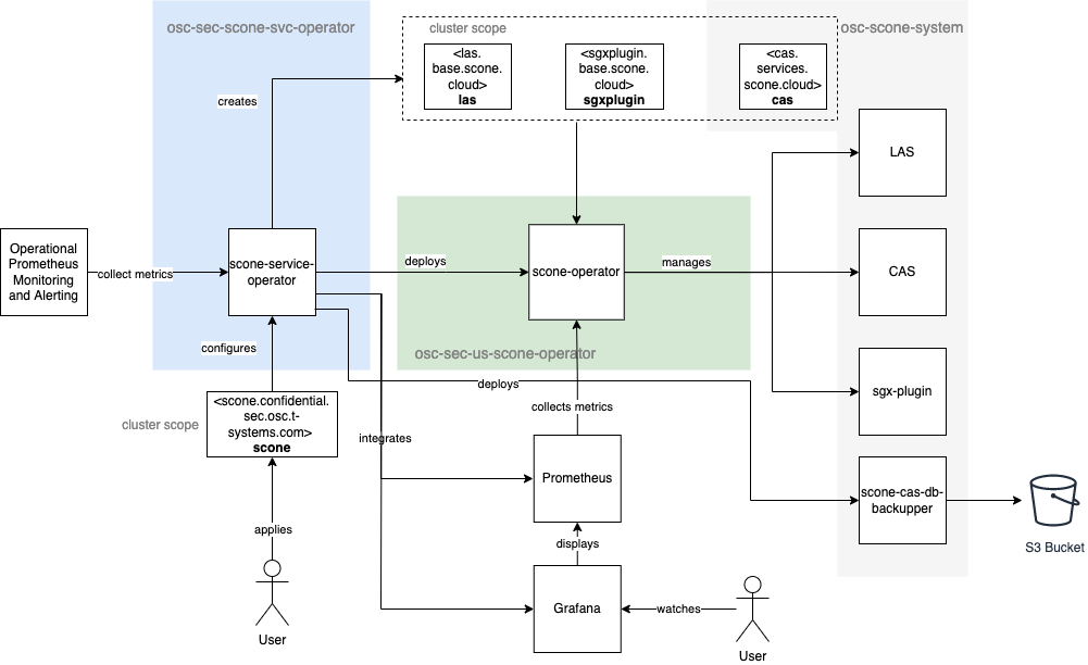
Architecture
Let us see how the architectural overview looks like and how it fits together.

The user deploys the scone-service-operator into his cluster. By default the operator is deployed into namespace osc-sec-scone-svc-operator. However, the target namespace for the scone-service-operator can be adapted to your needs during installation (see below).
The user, usually a service administrator on customers end, will then create a scone CR (cluster scoped CR of kind scone.confidential.security.osc.t-systems.com) to configure the service.
The important properties to set here are:
- service version to be installed
- flag, if CAS should be installed (by default CAS will be installed)
Since CAS is optional, the installation of CAS can be skipped. A CAS installation for example should be skipped, if there is another CAS, maybe in another cluster in place, to serve with attestation and configuration services.
The scone-service-operator will be triggered by the creation of this scone CR.
The controller then creates all resources needed to run the scone-operator into namespace osc-sec-us-scone-operator itself and also all configurations for the services to be installed, i.e. LAS, CAS, sgx-plugin. The services then will be created in namespace osc-scone-system.
Additionally the scone-service-operator creates the scone-cas-db-backupper in namespace osc-scone-system which pulls the snapshot of CAS database periodically and pushes it into an S3 Bucket.
Supported Scone Versions
Scone follows the same support policy as the Kubernetes project which is an N-2 policy in with the three latest minor releases are maintained. Although previous versions may work, they are not tested and therefore no guarantees are made as to their full compatibility. Scone also follows a similar strategy for support of Kubernetes itself. The below table shows the compatibility matrix.
| Scone Service Operator | Helmchart | Scone Version | K8s Min | k8s Max | New Install supported |
|---|---|---|---|---|---|
| 1.1.0 | 1.1.0 | 5.8.0 | 1.27 | 1.28 | |
| 1.2.0 | 1.2.0 | 5.8.0, 5.9.0 | 1.27 | 1.31 |
Lifecycle Management
It is all about installing, upgrading, repairing and deleting the scone-operator.
This is all done by just providing a kubernetes resource of kind scone.confidential.security.osc.t-systems.com. This is a cluster scoped resource. This resource reflects the desired state in spec section, like for example in the following:
The desired state of the following definition would be to have scone services Version 5.9.0 in place without having CAS installed. The scone-service-operator takes care about achieving the desired state.
kind: Scone
metadata:
name: scone
spec:
serviceVersion: 5.9.0
managementState: Managed
#skipCas: false
#casDbStorage:
#size: 1Gi
#storageClass: default
#casDbSnapshotStorage:
#size: 1Gi
#storageClass: default
#serviceNodeSelector:
#operatorNodeSelector:
#cas:
#resources:
#limits:
#ephemeral-storage: 1Gi
#requests:
#ephemeral-storage: 1Gi
#backup:
#interval: 3600
#retention: 10
#s3Creds:
#secret: <s3creds-secret>
#namespace: <s3creds-secret-namespace>
## CAS safetyService configuration
#safetyService:
## The number of desired safety service replicas.
#desiredReplicas: 3
## The minimum number of safety service replicas set in its Pod Disruption Budget.
#minReplicas: 2
## The topology key for the pod anti-affinity associated with safety service deployment pods.
## Scheduler will try to spread safety service pods into the partitions
## created using this topology key. For more information check k8s docs out:
## https://kubernetes.io/docs/concepts/scheduling-eviction/topology-spread-constraints/
#podAntiAffinityTopologyKey: kubernetes.io/hostname
#monitoring:
#serviceMonitor:
## create a service monitor for the scone service
#enabled: false
## labels to be added for the service monitor
#labels:
#release: kube-prometheus-stack
#grafanaDashboard:
## create a dashboard for the scone service
#enabled: false
## labels to be added for the dashboard
#labels:
#release: kube-prometheus-stack
#tolerations:
#- key: ""
# operator: "Equal"
# value: "false"
# effect: "NoSchedule"
Scone Field Specification
| Field | Default | Description | Optional |
|---|---|---|---|
| spec.version | - | version of scone services to be managed | no |
| spec.managementState | Managed | Managed: Operator manages the lifecycle Unmanaged: Set into this state if you want to manage the scone operator/services yourself |
no |
| spec.skipCas | false | If you don't want to have CAS installed, set this flag to true. If you want to have a CAS installed, set this flag to false NOTE: An already installed CAS will be removed if skipCAS is set to true afterwards. |
yes |
| spec.casDbStorage | spec: |
This is for CAS DB and for CAS DB Snapshot. Parameters are optional. By default, storage parameters are not set and default values from Scone CAS will be applied then. NOTE: Allowed storage size is between 1Gi - 100Gi. Once the storage is created, the parameters cannot be changed. |
yes |
| spec.casDbSnapshotStorage | spec: |
This is for CAS DB and for CAS DB Snapshot. Parameters are optional. By default, storage parameters are not set and default values from Scone CAS will be applied then. NOTE: Allowed storage size is between 1Gi - 100Gi. Once the storage is created, the parameters cannot be changed. |
yes |
| spec.serviceNodeSelector | - | NodeSelector for CAS, LAS, SGXPlugin and CAS DB Backupper | yes |
| spec.operatorNodeSelector | - | NodeSelector for Scone Operator | yes |
| spec.cas.resources | spec: |
To specify other resources than default you can override the default resourcesthat should be applied to the CAS instance. E.g. to specify ephemeral-storage and memory resources:spec: |
yes |
| spec.backup.interval | 14400 | Frequency of CAS DB Backup in seconds | yes |
| spec.backup.retention | 10 | Expire in days for CAS DB backups | yes |
| spec.backup.s3Creds.secret | - | If you have an already existing S3Bucket, this secret will be used by the CAS DB Backupper and copied to namespace osc-scone-system with name s3-bucket-scone-cas-db-backupper. If s3Creds are empty the operator creates an S3Bucket in namespace osc-scone-system with name scone-cas-db-backupper. |
yes |
| spec.backup.s3Creds.namespace | - | If you have an already existing S3Bucket, this secret will be used by the CAS DB Backupper and copied to namespace osc-scone-system with name s3-bucket-scone-cas-db-backupper. If s3Creds are empty the operator creates an S3Bucket in namespace osc-scone-system with name scone-cas-db-backupper. |
yes |
| spec.monitoring.serviceMonitor.enabled | false | If you want to create a prometheus serviceMonitor controller-manager-metrics-monitor which can be used to integrate prometheus metrics into a prometheus stack, like kube-prometheus-stack, you can enable it. false: serviceMonitor will not be created true: serviceMonitor will be created Note: The serviceMonitor can only be enabled, if there is the CRD servicemonitors.monitoring.coreos.com available in your cluster.Note: Only let the scone-service-operator create the ServiceMonitor controller-manager-metrics-monitor if not already created manually. |
yes |
| spec.monitoring.serviceMonitor.labels | - | Once enabled the serviceMonitor you can attach labels to serviceMonitor controller-manager-metrics-monitor those are needed by your installed prometheus stack to let it automatically discover the serviceMonitor. |
yes |
| spec.monitoring.grafanaDashboard.enabled | false | There is also basic dashboard to visualize the state of scone services available which can be enabled. You can find the dashboard in the configmap scone-operator-grafana-dashboard. An available prmetheus/grafana stack will auto-discover this dashboard to integrate it into your monitoring stack.false: configmap with dashboard will not be created true: configmap with dashboard will be created Note: Only let the scone-service-operator create the configmap scone-operator-grafana-dashboard if not already created manually. |
yes |
| spec.monitoring.grafanaDashboard.labels | - | Once enabled the dashboard you can attach labels to configmap scone-operator-grafana-dashboard those are needed by your installed prometheus stack to let it automatically discover and integrate the dashboard. |
yes |
| spec.safetyService | - | Configuration for Safety-service see embedded fields following. This feature will be supported from version 5.9.0. It allows to configure nodes those shall exist in the cluster and are able to host a CAS. This service provides metrics to enable detection of cluster issues in very early stage. With scone service version 5.9.0 this service is mandatory and will automatically applied with default values (see below). You can override these properties to apply your configuration. The field safetyService is optional. It cannot be set empty safetyService: {}since the embedded fields are mandatory. Refer to section Safety Service for more details about this feature. |
yes |
| spec.safetyService.desiredReplicas | 3 | Number of desired replicas for the safety service deployment. Constraint: desiredReplicas >= 2 |
no |
| spec.safetyService.minReplicas | 2 | The minimum number of replicas of safety service allowed. This controls how many disruptions of safety service deployment are tolerated by the pod disruption budget. With the default values (desiredReplicas=3, minReplicas=2 ), it would then allow 1 disruption. Constraint: minReplicas >= 2 |
no |
| spec.safetyService.podAntiAffinityTopologyKey | kubernetes.io/hostname |
Topology key for the pod anti-affinity associated with safety service deployment pods. Use this topology key to ensure even number of pods are scheduled on nodes defined by this key. If there are 4 nodes in the cluster, the default key (assuming default values) will schedule 1 pod on each node, and one node with no pod as there are 3 desired replicas only. | no |
| spec.tolerations | - | With the specification of tolerations you can can run scone services on tainted nodes. This can be very helpful when you want to run sconified applications on dedicated nodes which are tainted. On these dedicated nodes also the scone services must run in order to run your sconified application. This feature is supported from version 5.9.0. Further information regarding taints and tolerations is available at kubernetes.io | yes |
| spec.tolerations.key | - | The key field specifies the taint key that the toleration matches, indicating the specific attribute or condition being tolerated. |
yes |
| spec.tolerations.operator | - | The operator field defines the comparison method used to match the taint's value, determining how the toleration's value is compared to the taint's value. |
yes |
| spec.tolerations.value | - | The value field specifies the taint value that the toleration matches, indicating the specific value of the attribute being tolerated. |
yes |
| spec.tolerations.effect | - | The effect field specifies the taint effect that the toleration matches, indicating the consequence of a node not tolerating the taint. |
yes |
Scone Status Fields
The status section of the scone custom resource reflects the current lifecycle state of the scone-service-operator landscape.
| Field | Description |
|---|---|
| status.deployedSpec | A hash value for latest deployed specification. This hash gets created using all fields from spec |
| status.deployedVersion | The deployed version reflects the latest deployed version of scone services. This can differ from the field spec.version in case an error occurred. |
| status.lastSuccessPhase | lastSuccessPhase depicts the previous state. It can be anything else than Error. |
| status.lastUpdate | lastUpdate reflects when the latest reconcile happened. |
| status.observedGeneration | observedGeneration reflects when the latest Generation has been reconciled - see also metadata.generation. |
| status.phase | phase reflects the current state of the service-operator. |
The following diagram depicts the possible transitions and phases of a scone.confidential.security.osc.t-systems.com resource.

Let's walk through the phases.
A user creates a new Custom Resource (CR) of kind scone.confidential.security.osc.t-systems.com and applies it into the cluster. The initial phase will be Empty. At this point the operator adds a finalizer into the resource and puts the CR into phase Creating. In phase Creating the service operator installs the scone operator and the scone services by applying the helm charts. After successful installation the CR gets into phase Running. Phase Running depicts the scone operator is ready to use. That should be the normal case.
A user modifies the specification, e.g. changes the spec.backup.interval or spec.backup.retention. In that case the CR gets into phase Updating, which depicts that the change is getting applied.
After successfully updating the scone-operator or the services, the CR gets back to phase Running.
If anything, for any reason, went wrong and the reconciliation to the desired state failed, then the CR gets into phase Error. The service operator tries up to 5 times to get into the desired state from phase Error. If it cannot reach the desired state after 5 times, it stops trying. In that case manual intervention is needed by the user.
The user (or better a human operator) then has to repair respective troubleshoot the deployment. Changes to the scone CR trigger put the scone-service-operator into phase Repairing where it tries to repair the scone-operator and services.
You can remove the whole stack by deleting the CR. This applies a helm uninstall of the installed package.
NOTE: Deletion of scone not only removes the scone-operator, it also removes all scone services coming with the installed helm packages. So pay attention!
The created s3-bucket will reside in osc-scone-system namespace. This is to have CAS DB snapshots available in order to recover a CAS from it. To remove the bucket and all objects stored inside of it one has to remove the s3 bucket resource explicitely.
Installation
Installing the whole service stack is a 3 step procedure
- Installing the scone-service-operator with helm
- Installing the scone services initially
- Provisioning a production ready confidential CAS

The following chapters will describe each step more in detail.
Install, Upgrade, Uninstall the scone-service-operator
We use helm to manage the lifecycle of the scone-service-operator. To install, upgrade, uninstall the scone-service-operator, we provide a helm chart to create all resources into your shoot. You need to have helm installed on your local machine, refer to upstream documentation.
Install helm chart
You can find the stable helm chart at oci://mtr.devops.telekom.de/osc/helm/sws-catalog/release/scone-service-operator.
The currently available versions of the scone-service-operator can be found here.
The following command assumes version 1.1.0 should be installed into namespace osc-sec-scone-svc-operator. Please refer to Helm values to configure the helm chart.
export CHART_VERSION=1.1.0
export NAMESPACE_SCONE_SERVICE_OPERATOR=osc-sec-scone-svc-operator
# pull the image to your local machine
helm pull oci://mtr.devops.telekom.de/osc/helm/sws-catalog/release/scone-service-operator --version ${CHART_VERSION}
# untar the chart
tar -xvf scone-service-operator-${CHART_VERSION}.tgz
# install helm chart
helm install scone-service-operator --create-namespace \
--namespace=${NAMESPACE_SCONE_SERVICE_OPERATOR} \
scone-service-operator
osc-sec-scone-svc-operator and
to verify the successful deployment of the scone-service-operator with helm you can check the state of the helm package release and the pod deployment in the namespace osc-sec-scone-svc-operator.
export NAMESPACE_SCONE_SERVICE_OPERATOR=osc-sec-scone-svc-operator
# verify installation helm package release
helm list -n ${NAMESPACE_SCONE_SERVICE_OPERATOR}
NAME NAMESPACE REVISION UPDATED STATUS CHART APP VERSION
scone-service-operator osc-sec-scone-svc-operator 1 2024-09-04 13:04:30.100658 +0200 CEST deployed scone-service-operator-1.1.0 v1.1.0
# verfiy pod deployment
kubectl get pods -n ${NAMESPACE_SCONE_SERVICE_OPERATOR}
NAME READY STATUS RESTARTS AGE
scone-service-operator-controller-manager-6c74676d97-t6bbd 1/1 Running 0 19h
Upgrade helm chart
Wether you want to configure your existing helm chart deployment new, or you want to upgrade to a new scone-service-operator -version you can achieve that with a helm upgrade.
You can find the stable helm chart at oci://mtr.devops.telekom.de/osc/helm/sws-catalog/release/scone-service-operator.
The currently available versions of the scone-service-operator can be found here.
Warning: Before upgrading the
scone-service-operator make sure that the new version is compatible with the existing scone services that are already installed. If you are not sure, please refer to the supported scone versions to check the compatibility matrix.
Warning: In some cases manual intervention to upgrade the
scone-service-operator might be needed. This can happen when for example helm is not capable to handle the update properly due to structural changes in the helm chart templates. In that case you might need to delete the existing helm release and install the new version.
Refer to following table to find the upgrade instructions for the scone-service-operator
| Source | Target | See |
|---|---|---|
| 1.1.x | 1.1.x | Update scone-service-operator |
| 1.1.x | 1.2.x | Update scone-service-operator from 1.1.x to 1.2.x |
| 1.2.x | 1.2.x | Update scone-service-operator |
Update scone-service-operator from 1.1.x to 1.2.x
Important: Update of scone-service-operator only works if you have provisioned CAS in place. In case you have not provisioned the CAS yet, you have two options:
- please remove scone services first in case running unprovisioned CAS and run installation instead of upgrade, or
- provision the CAS first and then continue with update.
Due to structural changes in helmchart release 1.2.x for scone-service-operator, the helm release cannot be simply updated from 1.1.x. The release 1.1.x has to be removed before release 1.2.x can be installed again. The following section describes the steps to be performed in order to upgrade the helm release from 1.1.x to 1.2.x. These steps do not harm the scone services (cas, sgxplugin, las) installed.
-
Export the current specification for scone and save to a file. This is needed to reapply the
sconeCR after the currently installed helm release has been removed and the new release has been installed.kubectl get scone scone -o yaml > scone-1-1.yaml -
Set field
spec.ManagementState: Unmanagedof cluster widesconeresource. With that we take over management for scone, and we ensure that thescone-service-operatordoes not interfere with modification we do manually.kubectl patch scone scone --type=json -p='[{"op": "replace", "path": "/spec/managementState", "value":"Unmanaged"}]' -
Uninstall the helm release
scone-service-operator. This will remove thescone-service-operatorand any resources that came with helm release 1.1.x from the cluster.helm uninstall -n osc-sec-scone-svc-operator scone-service-operator -
Due to a finalizer in
sconeCR thescones.confidential.security.osc.t-systems.comCRD and thesconeCR cannot be deleted, since thescone-service-operatorhas already been removed which normally handles the deletion ofsconeCR. We remove the finalizer fromsconeCR manually so that k8s can delete these resources as well.kubectl patch scone scone --type=json -p='[{"op": "replace", "path": "/metadata/finalizers", "value":null}]' -
Install new helm release, according to Install helm chart. Use proper
CHART_VERSION, like for example:export CHART_VERSION=1.2.0 -
Install the
sconeCR again, we previously saved in step 1. This will apply thesconeCR with the same configuration as before.kubectl apply -f scone-1-1.yaml -
Verify installation was successful
# CAS is healthy kubectl get cas -n osc-scone-system # las and sgxplugin are healthy kubectl get sgxplugin,las # scone is in Phase Running kubectl get scone # check logs of scone-service-controller kubectl logs -n osc-sec-scone-svc-operator $(kubectl get pods -n osc-sec-scone-svc-operator --output name)
Update scone-service-operator
This update path is standard and should be applied in most cases - when no update path is mentioned explicitly.
The following command assumes the scone-service-operator should be upgraded to version 1.1.1 and is deployed in namespace osc-sec-scone-svc-operator. Please refer to Helm values to configure helm chart according to your needs.
export CHART_VERSION=1.1.1
export NAMESPACE_SCONE_SERVICE_OPERATOR=osc-sec-scone-svc-operator
# pull the image to your local machine
helm pull oci://mtr.devops.telekom.de/osc/helm/sws-catalog/release/scone-service-operator --version ${CHART_VERSION}
# untar the chart
tar -xvf scone-service-operator-${CHART_VERSION}.tgz
# upgrade helm chart
helm upgrade scone-service-operator \
--namespace=${NAMESPACE_SCONE_SERVICE_OPERATOR} \
scone-service-operator
After running the upgrade you should find the helm chart upgraded in the namespace osc-sec-scone-svc-operator and probably a restarted scone-service-operator pod.
To verify the successful deployment of the scone-service-operator with helm you can check the state of the helm package release and the pod deployment in the namespace osc-sec-scone-svc-operator.
export NAMESPACE_SCONE_SERVICE_OPERATOR=osc-sec-scone-svc-operator
# verify installation helm package release
helm list -n ${NAMESPACE_SCONE_SERVICE_OPERATOR}
NAME NAMESPACE REVISION UPDATED STATUS CHART APP VERSION
scone-service-operator osc-sec-scone-svc-operator 2 2024-09-05 12:03:30.100658 +0200 CEST deployed scone-service-operator-1.1.1 v1.1.1
# verfiy pod deployment
kubectl get pods -n ${NAMESPACE_SCONE_SERVICE_OPERATOR}
NAME READY STATUS RESTARTS AGE
scone-service-operator-controller-manager-6c74676d97-t6dfdd 1/1 Running 0 39s
Uninstall helm chart
An installed scone-service-operator can be uninstalled with helm. To uninstall the scone-service-operator the helm package and with that the deployment of the scone-service-operator, run the following command. This will remove the scone-service-operator from the cluster. It assumes the namespace osc-sec-scone-svc-operator is used.
export NAMESPACE_SCONE_SERVICE_OPERATOR=osc-sec-scone-svc-operator
helm uninstall scone-service-operator -n ${NAMESPACE_SCONE_SERVICE_OPERATOR}
The uninstallation of the scone-service-operator helm chart will not remove the scone services (scone-operator, LAS, CAS, SGX-Plugin) that you might have installed already with the help of the scone-service-operator. Already installed scone services will remain in the cluster and management of these services will now have to be done by the user himself. This is not recommended.
The helm uninstall will also not remove the CRD scones.confidential.security.osc.t-systems.com and a scone CR that might have been applied into the system. To remove the resources is up to the user.
These resources can be removed with the following commands:
# remove finalizer first before deleting the scone CR
kubectl patch scone scone -p '{"metadata":{"finalizers":null}}' --type=merge
kubectl delete scone scone
kubectl delete crd scones.confidential.security.osc.t-systems.com
Warning: If you have scone services running that you want to keep and still want to uninstall the
scone-service-operator, be aware of the consequences. Consequences are that the scone-service-operator will not manage the lifecycle of the scone services anymore. The user has to take care about the management of the scone services himself.
Tip: If you want to remove the scone services as well, then first remove the
scone CR which in turn removes the scone services and then uninstall the scone-service-operator. Refer to Delete the Scone service for more information.
After running the uninstallation you should find the helm chart removed from the namespace osc-sec-scone-svc-operator and the scone-service-operator pod removed as well.
You can verify this by checking the state of the helm package release and the pod deployment in the namespace osc-sec-scone-svc-operator. Both the resources should not exist anymore.
export NAMESPACE_SCONE_SERVICE_OPERATOR=osc-sec-scone-svc-operator
# verify installation helm package release
helm list -n ${NAMESPACE_SCONE_SERVICE_OPERATOR}
NAME NAMESPACE REVISION UPDATED STATUS CHART APP VERSION
# verfiy pod deployment
kubectl get pods -n ${NAMESPACE_SCONE_SERVICE_OPERATOR}
No resources found in osc-sec-scone-svc-operator namespace.
Helm Values
You can configure the helm chart according to your needs with the following values:
| Value | Default | Description |
|---|---|---|
| controllerManager.nodeSelector | - | If you want to run the pod on dedicated nodes, you can specify a nodeSelector. Example:controllerManager:
Make sure nodes are labeld with the key `osc.services/enabled` and value `true` to run the pod on these nodes.
|
| controllerManager.manager.resources | controllerManager: |
When you specify a Pod, you can optionally specify how much of each resource a container needs. Refer to Resources Management for Pods documentation for more details. Example: controllerManager:
|
| monitoring.labels monitoring.serviceMonitor.enabled monitoring.prometheusRules.enabled |
monitoring:
labels:
release: kube-prometheus-stack
serviceMonitor:
enabled: false
prometheusRules:
enabled: false |
The monitoring values enable the creation of the serviceMonitor, prometheusRules resources, which integrate the scone-service-operator into an existing prometheus monitoring. Refer to section Monitoring scone-service-operator for details.Example: To label all created monitoring-related resources for the scone-service-operator with release: osc-prometheus-monitoring and to enable only the serviceMonitor, use following settings:monitoring:
labels:
release: osc-prometheus-monitoring
serviceMonitor:
enabled: true
prometheusRules:
enabled: false
Enabling the creation of the serviceMonitor and prometheusRules CRs require the CRDs
|
For convenience, we provide a values file extra-values.yaml in the helm tar-file you can use to configure the helm chart. It should serve as a template which you can use to adapt the configuration to your needs. It can be then used in conjunction with helm install and helm upgrade.
We recommend to copy this file to your local machine and adapt it to your needs. So it will not get overwritten when pulling the helm chart again.
export NAMESPACE_SCONE_SERVICE_OPERATOR=osc-sec-scone-svc-operator
# copy the extra-values.yaml to your local machine
cp scone-service-operator/extra-values.yaml .
# edit the extra-values.yaml to your needs
# vi extra-values.yaml .....
# install the helm chart with the extra-values.yaml
helm install scone-service-operator --create-namespace \
--namespace=${NAMESPACE_SCONE_SERVICE_OPERATOR} \
-f extra-values.yaml \
scone-service-operator
# or upgrade the helm chart with the extra-values.yaml
helm upgrade scone-service-operator \
--namespace=${NAMESPACE_SCONE_SERVICE_OPERATOR} \
-f extra-values.yaml \
scone-service-operator
Initially installing scone services
Installing the scone services requires the scone-service-operator to be installed. Refer to Install helm chart.
For installing the services the user applies a scone.confidential.security.osc.t-systems.com resource. Please check the Scone Field Specification table for valid properties.
Example: Add scone-controller and scone services version 5.9.0 including CAS.
cat <<EOF | kubectl apply -f -
apiVersion: confidential.security.osc.t-systems.com/v1alpha1
kind: Scone
metadata:
name: scone
spec:
serviceVersion: 5.9.0
managementState: Managed
EOF
The creation of this resource triggers scone-service-operator to create the scone-operator and the initial services for las, cas and sgxplugin.
NOTE The scone and cas CRs must not be created with confirm deletion annotation. Otherwise, the installation will not start.
Provisioning CAS
To take CAS ownership one has to provision the CAS. A detailed description can be found in the scontain upstream documents3.
We outline specific parameters have to be used.
- usage of MTR as container image registry
Prerequisites
Provisioning the CAS will take place from your local trusted machine. To provision the CAS, you'll need the following tools to be set up properly on your local machine.
Tools
- docker
- kubectl
- kubectl-provision plugin
- git
- helm
- jq
- cosign
- gpg
Prerequisites on the shoot cluster
- enabled
osc-s3-bucket-serviceextension - nodes with SGX support
Credentials
Since the kubectl-provision plugin repository hosted on github is private, please make sure you have been granted access.
Install kubectl-provision plugin**
# Version to provision
$ export VERSION=5.8.0
# Upstream URL of kubectl-provision plugin
$ export SCONE_KUBECTL_PROVISION_PLUGIN="https://raw.githubusercontent.com/scontain/SH/master/${VERSION}/kubectl-provision"
# Folder to hold your kubectl-provision plugin. It has to be in your PATH.
$ export SCONE_KUBECTL_PROVISION_PLUGIN_BIN=/usr/local/bin/kubectl-provision
# Download plugin and make it executable
$ curl -fsSL "${SCONE_KUBECTL_PROVISION_PLUGIN}" -o "${SCONE_KUBECTL_PROVISION_PLUGIN_BIN}"
$ chmod a+x "${SCONE_KUBECTL_PROVISION_PLUGIN_BIN}"
DCAP API Key
It is recommend to subscribe to Intel Provisioning Certification Service (Intel PCS7) which provides you with the API keys needed to query the service for Intel SGX attestation collateral.
Each subscription to the Intel PCS Service for ECDSA Attestation issues two API keys: a primary key and a secondary key. Either one can be used. The point of issuing two keys is to provide continuity of service in the event the active key needs to be regenerated.
If you don't use your personal DCAP API Key when provisioning CAS later a default key will be used. With that default DCAP API Key there will be no guarantees about validity and availability.
Provision CAS
To provision CAS run following commands.
# Version to provision
$ export VERSION=5.8.0
# fetch images from our MTR
$ export IMAGE_REPO=mtr.devops.telekom.de/osc/security/confidential-computing
$ export DCAP_APIKEY=<YOUR DCAP API-KEY>
$ kubectl provision cas cas --verbose --namespace osc-scone-system --dcap-api ${DCAP_APIKEY}
After a while CAS should get into state healthy, provisioned and attestable. With that it is ready to use.
NAMESPACE NAME STATUS PHASE PROVISIONED ATTESTABLE SNAPSHOTS MIGRATION VERSION AGE
osc-scone-system cas HEALTHY HEALTHY Yes Yes Persisted 2/2 5.8.0 15m
Upgrade the Scone services
The upgrade of the scone services is a two steps procedure.
- Upgrade CAS
- Upgrade Services LAS, SGX-Plugins
It starts with upgrading CAS. Afterwards SGX-Plugin and LAS can be upgraded.
ATTENTION: Before upgrading the scone services to a new version assure that version is supported by OSC. Check the support for that.
Upgrade CAS
The upgrade of CAS to a new version is to be done with kubectl-provision plugin again. To upgrade CAS execute the command you will find below. Assure you meet the prerequisites for the new version to be installed. Install corresponding version of kubectl-provision plugin first. Beyond that assure that you have all credentials in place to execute an upgrade of CAS.
# Current installed Version
$ export VERSION=<CURRENT VERSION OF CAS>
# fetch images from our MTR
$ export IMAGE_REPO=mtr.devops.telekom.de/osc/security/confidential-computing
# run upgrade to new version
$ kubectl provision cas cas -n osc-scone-system --upgrade "<NEW VERSION>"
After CAS has been succesfully updated, the scone service operator will upgrade the scone CR and all other scone services.
Delete the Scone service
To remove all scone services remove your scone CR from your cluster.
$ kubectl delete scone scone
ATTENTION All scone services and resources are getting removed when deleting the scone CR.
NOTE To prevent a Scone and CAS installation from being deleted accidentally (for example with command kubectl delete scone scone) a user explicitly has to confirm to delete those resources.
Only if certain annotation are set beforehand to those resources the deletion will be accepted. Otherwise the deletion will fail.
For the deletion of the scone CR is necessary to insert the correct annotation based on cluster configuration for delete confirmation with the following steps:
- add the annotation
cr.osc.t-systems.com/confirm-deletion: <region>--<garden-project>--<shoot-name>--<namespace>tocasCR - add the annotation
cr.osc.t-systems.com/confirm-deletion: <region>--<garden-project>--<shoot-name>tosconeCR - delete Scone service with command herein above
You can retrieve all information needed to create the correct annotation from your shoot-info configmap in kube-system namespace.
Snapshot (Backup) and Recovery CAS
Snapshotting the CAS database is enabled by default. Snapshots are stored onto another volume. Additionally, snapshots are pushed into an S3 Bucket periodically. Refer to section Backup CAS DB into S3 Bucket.
To recover CAS from a snapshot follow the upstream documentation4. To recover a CAS Database you need to have a snapshot of the CAS Database on your local machine. This snapshot can come from the S3 Bucket where snapshots are stored periodically or from a manual created backup with kubectl provision tool.
Find samples to back up and to recover below.
Snapshot (Backup) CAS Database
To create a snapshot of the CAS database you can use the kubectl provision
command. This command will create a snapshot of the CAS database and store
it on your local machine.
kubectl provision cas cas --local-backup -n osc-scone-system
Recover a CAS
A CAS Recovery provisions a new CAS from an existing CAS database snapshot.
Assure that there is no CAS CR applied and no CAS running before running the
recovery.
Furthermore, during recovery the scone-service-operator needs to be set to
Unmanaged. Otherwise, the scone-service-operator would create a CAS
resource again which contradicts the one coming from the recovery.
After successful recovery the scone-service-operator can be set into
ManagementState Managed again.
Follow these steps to first remove an existing CAS and then recover a CAS from a snapshot.
-
Set scone-service-operator to Unmanaged
Set field
spec.ManagementState: Unmanagedof cluster widesconeresource. With that we take over management for scone, and we ensure that thescone-service-operatordoes not interfere with modification we do manually.kubectl patch scone scone --type=json -p='[{"op": "replace", "path": "/spec/managementState", "value":"Unmanaged"}]' -
Delete CAS Custom Resource to confirm deletion
To delete the CAS Custom Resource, you need to add the annotation
cr.osc.t-systems.com/confirm-deletion: <region>--<garden-project>--<shoot-name>--<namespace>to the CAS CR. You can retrieve all information needed to create the correct annotation from yourshoot-infoconfigmap inkube-systemnamespace.# annotate the cas Custom Ressource with the correct annotation for confirm deletion region=$(kubectl get cm -n kube-system shoot-info --output=json | jq -j '.data.region') shootName=$(kubectl get cm -n kube-system shoot-info --output=json | jq -j '.data.shootName') gardenProject=$(kubectl get cm -n kube-system shoot-info --output=json | jq -j '.data.projectName') kubectl annotate cas cas -n osc-scone-system cr.osc.t-systems.com/confirm-deletion=$region--$gardenProject--$shootName--osc-scone-system # delete the cas Custom Resource kubectl delete cas cas -n osc-scone-system -
Recover CAS from local snapshot
To recover a CAS from a local snapshot, you need to have a snapshot of the CAS database on your local machine. This snapshot can come from the S3 Bucket where snapshots are stored periodically or from a manual created backup with
kubectl provisiontool.# recover CAS from local snapshot export DCAP_APIKEY=<your dcap api key> kubectl provision cas cas --cas-database-recovery cas-osc-scone-system-last-snapshot-db --verbose --namespace osc-scone-system --dcap-api ${DCAP_APIKEY}Wait for the CAS to be in state
HEALTHYandPROVISIONED. This can take a while, depending on the size of the snapshot and the number of nodes in your cluster.You can check the status of the CAS with the following command.
kubectl get cas -n osc-scone-systemThe output should look like this:
NAMESPACE NAME STATUS PHASE PROVISIONED ATTESTABLE SNAPSHOTS MIGRATION VERSION AGE osc-scone-system cas HEALTHY HEALTHY Yes Yes Persisted 2/2 5.9.0 15m -
Set scone-service-operator to Managed
Set field
spec.ManagementState: Managedof cluster widesconeresource. With that the scone-service-operator takes over management for scone again.kubectl patch scone scone --type=json -p='[{"op": "replace", "path": "/spec/managementState", "value":"Managed"}]'
CAS Safety Service
Scone 5.9.0 The CAS Safety Service was introduced in Scone 5.9.0. It is not available in previous versions.
The CAS Safety Service is a mechanism to ensure a minimum number of k8s nodes are available in the cluster to host a CAS. A CAS is tightly coupled to the nodes on which it is running. This is due to the fact that the database key used to decrypt and encrypt the CAS database data is itself encrypted with a key that is only known to the CPU (Seal key). This dependency makes it difficult to manage the nodes in the cluster in a cloud-native manner. For that reason, the Safety Service was introduced. With the Safety Service, a user can configure the minimum number of nodes that must be available in the cluster to host a CAS. The Safety Service will ensure that the minimum number of nodes is available before a CAS can be evicted from a node. Technically, this is implemented with the help of a Pod Disruption Budget for a cas-safety-service, which is placed on nodes according to podAntiAffinity.
The Safety Service provides the following features:
- Configures the minimum and desired number of replicas for the Safety Service
- Allows eviction of a CAS from a node only if there is another node available to host the CAS
- Provides metrics to monitor the Safety Service regarding the number of available replicas (nodes)
- Configures the minimum and desired number of replicas for the Safety Service
- Allows eviction of a CAS from a node only if there is another node available to host the CAS
- Provides metrics to monitor the Safety Service regarding the number of available replicas (nodes)
The Safety Service ensures that a certain number of nodes which are capable to host a CAS are available by attaching a Pod Disruption Budget to the Safety Service deployment pods. The nodes selected by the Safety Service to run are SGX-capable nodes that have already been registered by the backup controller. This implies that the backup controller must be enabled to use the Safety Service and that the Safety Service can only run in provisioned CAS instances.
The CAS Safety Service ensures that a certain number of nodes capable of running CAS are available. The number of nodes can be configured in the scone-CR config.
A sample configuration can look like this:
kind: Scone
metadata:
name: scone
spec:
serviceVersion: 5.9.0
managementState: Managed
# CAS safetyService configuration
safetyService:
# The number of desired safety service replicas.
desiredReplicas: 5
# The minimum number of safety service replicas set in its Pod Disruption Budget.
minReplicas: 3
# The topology key for the pod anti-affinity associated with safety service deployment pods.
# Scheduler will try to spread safety service pods into the partitions
# created using this topology key. For more information check k8s docs out:
# https://kubernetes.io/docs/concepts/scheduling-eviction/topology-spread-constraints/
podAntiAffinityTopologyKey: kubernetes.io/hostname
The desiredReplicas field defines the number of replicas that the Safety Service should have. The minReplicas field defines the minimum number of replicas set in the Pod Disruption Budget. The podAntiAffinityTopologyKey field defines the topology key for the pod anti-affinity associated with Safety Service deployment pods. The scheduler will try to spread Safety Service pods across the partitions created using this topology key.
Tip: To ensure that nodes capable of hosting a CAS are distributed across different Availability Zones, you should use
podAntiAffinityTopologyKey: topology.kubernetes.io/zone as the topology key for the pod anti-affinity associated with Safety Service deployment pods.
Monitoring CAS Safety Service
Monitoring the CAS Safety Service is crucial to ensure that the CAS is running on the desired number of nodes.
Important: Currently, there is no dashboard or alerting mechanism in place to monitor the Safety Service by default. Ensure that you monitor and set alerts on the Safety Service metrics to confirm that the CAS is running on the desired number of nodes.
The metrics to monitor the Safety Service are exposed on the /metrics endpoint. You can find various scone-cas-safety-service metrics in the referenced attachment 14.
# HELP scone_cas_safety_service_deployment_status This metric corresponds to the status field "safetyServiceDeploymentStatus". Status field description: The status of the safety service deployment.\n\nThe value Healthy indicates that current number of ready replicas is equals to the desired number of replicas.\n\nThe value Alert indicates that safety service has pending replicas and ready replicas count is less than desired replicas count.\n\nThe value Unhealthy indicates that either current ready replicas count is less than spec.safetyService.minReplicas or deployment differs from spec.\nAlso unhealthy if deployment if deployment has unavailable replicas when number of ready replicas count is not less than desired replicas count.\n\nThe value Disabled is set when safety service is disabled.\n\nThe value Unknown is set when there current status could not be determined. Possible metrics values: -1, 0, 1, 2, 3. The value -1 indicates the status field value "Unknown". The value 0 indicates the status field value "Disabled". The value 1 indicates the status field value "Unhealthy". The value 2 indicates the status field value "Alert". The value 3 indicates the status field value "Healthy".
# TYPE scone_cas_safety_service_deployment_status gauge
scone_cas_safety_service_deployment_status{cr_name="cas",cr_namespace="osc-scone-system"} 3
# HELP scone_cas_safety_service_pdb_status This metric corresponds to the status field "safetyServicePDBStatus". Status field description: The status of the safety service pod disruption budget.\n\nThe value Healthy indicates that pod disruption budget fo the safety service is ok.\n\nThe value Alert indicates that pod disruption has no more allowed disruptions.\n\nThe value Unhealthy indicates that either the current healthy pods count is less than desired healthy pods count or pdb differs from spec.\n\nThe value Disabled is set when safety service is disabled.\n\nThe value Unknown is set when there current status could not be determined. Possible metrics values: -1, 0, 1, 2, 3. The value -1 indicates the status field value "Unknown". The value 0 indicates the status field value "Disabled". The value 1 indicates the status field value "Unhealthy". The value 2 indicates the status field value "Alert". The value 3 indicates the status field value "Healthy".
# TYPE scone_cas_safety_service_pdb_status gauge
scone_cas_safety_service_pdb_status{cr_name="cas",cr_namespace="osc-scone-system"} 3
# HELP scone_cas_safety_service_status This metric corresponds to the status field "safetyServiceStatus". Status field description: The safety service status. It assumes the least healthy state between `safety_service_deployment_status` and `safety_service_pdb_status` Possible metrics values: -1, 0, 1, 2, 3. The value -1 indicates the status field value "Unknown". The value 0 indicates the status field value "Disabled". The value 1 indicates the status field value "Unhealthy". The value 2 indicates the status field value "Alert". The value 3 indicates the status field value "Healthy".
# TYPE scone_cas_safety_service_status gauge
scone_cas_safety_service_status{cr_name="cas",cr_namespace="osc-scone-system"} 3
Recommendation
Follow the recommendations below to ensure the CAS can mitigate disruptions in productive environments when removing nodes from the cluster, due to - node maintenance, or - upgrade k8s version, or - upgrade of garden linux version, or - scaling down a cluster.
Before running actions mentioned above, ensure that the CAS Safety Service is running and healthy and the configuration meets your requirements.
Assure you have at least 3 nodes capable to host CAS in the cluster and set
safetyService.desiredReplicas=3 and safetyService.minReplicas=2 (setting is used by default). These values should increase with the cluster size.
Set
safetyService.minReplicas to a number that it is ensured CAS Safety Services are running on hosts in different AZs when using podAntiAffinityTopologyKey=kubernetes.io/hostname.
Example: 10 nodes which are capable to host a CAS are evenly distributed via 3 AZs (AZ1: 4 nodes, AZ2: 3 nodes, AZ3: 3 nodes ), set SafetyService.minReplicas greater than 4, e.g. 8. With this setting it is ensured that CAS Safety Services are running in each AZ.
Adjust
safetyService.minReplicas and safetyService.desiredReplicas according to the number of nodes in the cluster and the number of nodes capable to host a CAS when resizing the cluster.
Only use
safetyService.minReplicas.podAntiAffinityTopologyKey=topology.kubernetes.io/zone when having at least 3 AZs.
When using
safetyService.minReplicas.podAntiAffinityTopologyKey=topology.kubernetes.io/zone set safetyService.desiredReplicas to the amount of AZs.
Set
safetyService.desiredReplicas at least 1 greater than and safetyService.minReplicasto allow disruptions.
Monitor and Alert on CAS Safety Service metrics to ensure the CAS is running on the desired number of nodes. This is crucial to ensure there are always desired number of nodes in the cluster which can host CAS.
Shoot K8s Cluster Management
Shoot Cluster Management activities have to have carefully and thoroughly planned in respective of running scone services especially the CAS when it comes to removing a machine (a k8s node).
The CAS database is always encrypted to protect the confidentiality of the contained secrets. The database encryption key is stored as cipher text in a separate file with the same filename, but ending with .key-store.
The key used to encrypt the database encryption key is derived using SGX' seal key derivation feature. Therefore, CAS can only decrypt the database encryption key and access the database if it is executed on the same machine which has created the .key-store file, or the key is explicitly made available to a CAS on another machine with CAS' Backup feature.
In particular, that means if the machine hosting CAS breaks, e.g. due to hardware failure, or is not available anymore, for example, because it was a cloud machine, you'll access to all data stored by CAS is lost!
Thanks to the CAS' Backup feature all SGX capable machines forming your cluster have been registered. That means that if for any reason a CAS is scheduled onto another (registered) machine, it can access the data because it is able to decrypt the database key with its SGX' seal key.
Have at least 3 Nodes (better more) available to overcome a machine outage which hosted your CAS spawned across multiple AZs.
The limitations mentioned above have impact on actions, like
- Upgrading the shoots k8s version
- Ugrading the garden linux version
- Resizing the shoot cluster
- Removing a node hosting a CAS from service
Scone 5.8.0 Thanks to Pod Disruption Budget (PDB) CAS will be protected with such a PDB. This assures that there is always one instance running since Gardener respects such PDB and evicts node safely. That also means that Gardener stops draining the node where CAS is running. An Administrator/User then has to manually evict the CAS. This will be described in following chapter.
Scone 5.9.0 introduced the CAS Safety Service. The CAS Safety Service replaced Pod Disruption Budget (PDB) on CAS. The CAS Safety Service assures there are always enough CAS registered hosts in the cluster.
Evict CAS from a machine (k8s node)
This section covers steps to safely move a CAS instance from one machine to another machine in general.
The procedure of safely evicting a CAS is needed in case of
- Upgrading the shoots k8s version
- Resizing the shoot cluster
- Draining a node hosting CAS for maintenance reasons
- Removing a machine hosting a CAS. This also includes removing the underlying bare metal server.
- etc.
Before evicting a CAS from a node one has to assure that there is another node available which is capable to run the CAS. Once this is verified one can transfer the CAS to another node.
Verify another node is capable to host the CAS Instance
Before evicting a CAS always check if there is another node in the cluster which is capable to host the CAS instance. To check this you need to know the scone service version you are running. This is different for
Scone 5.8.0 Pod Disruption Budget on CAS Pod, and
Scone 5.9.0 CAS Safety Service.
Verify another node is capable to host the CAS Instance for 5.8.0
Scone 5.8.0 Follow the steps below to figure out if there is a node capable to host a CAS in the cluster. It must fulfill a bunch of criteria.
The node must
- be registered to run CAS backups,
- be schedulable, and
- have set certain labels.
# get node where CAS is running
export CASNODE=$(kubectl get pod cas-0 -n osc-scone-system -o json | jq '.spec.nodeName' | tr -d '"' )
echo $CASNODE
To find nodes which can potentially host the CAS except the node that is currently hosting CAS, run the command below.
This command considers
- registered nodes,
- labels needed to run CAS, and
- the node must be schedulable.
kubectl get nodes -o json | jq '.items[] |
select (.metadata.labels."cas-registered-cas.osc-scone-system-5.8.0"=="true") |
select (.metadata.labels."las.scontain.com/capable" == "true")|
select (.metadata.labels."las.scontain.com/ok" == "true") |
select (.metadata.labels."sgx.intel.com/capable" == "true") |
select (.spec.unschedulable != true) |
.metadata.name' |
tr -d '"' |
grep -v $CASNODE
If the query above does not return any nodes then one first has to add a new node into the cluster. Now that we have assured that there is at least one node which is capable to host a CAS we can continue.
Verify another node is capable to host the CAS Instance for 5.9.0
Scone 5.9.0 Ensure CAS Safety Service is healthy before evicting CAS. The CAS Safety Service ensures that the minimum number of nodes capable to host a CAS are available.
Run following command to check the state of the Safety Service.
kubectl get cas -n osc-scone-system -o custom-columns=\
'MinReplicas:.spec.safetyService.minReplicas',\
'DesiredReplicas:.spec.safetyService.desiredReplicas',\
'Enabled:.spec.safetyService.enabled',\
'ActiveStatus:.status.safetyServiceActiveStatus',\
'Status:.status.safetyServiceStatus',\
'DeploymentStatus:.status.safetyServiceDeploymentStatus',\
'PDBStatus:.status.safetyServicePDBStatus'
Example Output
MinReplicas DesiredReplicas Enabled ActiveStatus Status DeploymentStatus PDBStatus
2 3 true true Healthy Healthy Healthy
With having the Safety Service enabled and healthy, we can safely evict the CAS from a node.
Move CAS to another node
Refer to following steps to move the CAS pod to another node.
Disable scheduling to CAS node
Since we want to move CAS to another node, we need to taint the node which is currently hosting CAS, so that the CAS is being scheduled onto another node after it got deleted.
# get node where CAS is running
export CASNODE=$(kubectl get pod cas-0 -n osc-scone-system -o json | jq '.spec.nodeName' | tr -d '"' )
echo $CASNODE
# taint the node so that CAS will not be scheduled onto this node anymore
kubectl taint nodes $CASNODE osc.tsystems.com/migrate-cas=true:NoSchedule
Delete CAS Pod
Finally, the cas pod can be deleted. Kubernetes will place the pod onto another node then.
$ kubectl delete pod cas-0 -n osc-scone-system
Verify the CAS healthy again
Check CAS pod is running and CAS is in state healthy.
# CAS is running again - verify that CAS pod is running on another node than before
kubectl get pod cas-0 -n osc-scone-system -o wide
# CAS is in state healty
kubectl get cas cas -n osc-scone-system
Enable scheduling
If needed then set the CAS node back to schedulable.
kubectl taint nodes $CASNODE osc.tsystems.com/migrate-cas=true:NoSchedule-
Upgrading the shoot k8s version
According to Gardner Documentation8 there is difference between minor version update (e.g. 5.x.0) and patch version update (e.g. 5.8.x).
Patch version upgrade happens in-place. This means that the shoot worker nodes remain untouched and only the kubelet process restarts with the new Kubernetes version binary.
In contrast a Minor Version Upgrade happens in a rolling update fashion. The worker nodes will be terminated one after another and replaced by new machines. The existing workload is gracefully drained and evicted from the old worker nodes to new worker nodes, respecting the configured PodDisruptionBudgets (PDB).
Patch version upgrades do not require any special actions regarding CAS. But for minor version upgrades there are some actions to be taken to ensure that CAS will be running after the upgrade. Refer to Gardener Paas Documentation in order to upgrade a shoot running a CAS.
Resizing the shoot cluster
This chapter in briefly discusses what is to be considered when adding or removing nodes from a cluster, i.e. scaling up or scaling down the cluster concerning CAS.
Scaling up the cluster means adding nodes into the cluster. This does not have severe impact on CAS as it resides on the node where it runs and does not have to evict. The added nodes will be registered automatically by CAS' Backup feature.
Scaling down can have severe impact on the CAS. Since the cluster scaler selects nodes to remove from the cluster randomly, it can happen that it selects the machine where CAS is currently running on.
Before scaling down the cluster, ensure there will be still enough nodes available to host the CAS. Refer to section Verify another node is capable to host the CAS Instance to check if there is at least one node available which can host the CAS.
Scone 5.8.0 The Cluster Scaler will respect the Pod Disruption Budget (PDB) which prevents it from removing the node until an Administrator/User explicitly drains and evicts the node. The Administrator/User has to assure that there is a node which is capable of running the CAS again before deleting the CAS pod to force replacement onto another node.
Scone 5.9.0 There will not be a Pod Disruption Budget (PDB) on CAS pod anymore. Instead, the CAS Safety Service will ensure that there are enough nodes available to host a CAS. Here no interaction with the Cluster Scaler is needed. The CAS Safety Service will ensure that the CAS is running on the desired number of nodes.
Delete CAS Pod
Scone 5.8.0 In Gardener Dashboard you`ll find a message that a Pod Disruption Budget prevents from draining and evicting the node. The Administrator/User has to assure that there is a node which is capable of running the CAS again before deleting the CAS pod to force replacement onto another node.
$ kubectl delete pod cas-0 -n osc-scone-system
Verify CAS is in healty state
Refer to Verify the CAS healthy again to check if CAS is up and running again.
Remove a node from a service
This chapter briefly discusses what is to be considered when you want to remove a node which is hosting a CAS from service for any reason, e.g. maintenance of VM, or maintenance of underlying bare metal server.
Check if CAS is running on node to remove
First step is to double-check if CAS is running on the node that should be removed from service.
# get node where CAS is running
$ export CASNODE=$(kubectl get pod cas-0 -n osc-scone-system -o json | jq '.spec.nodeName' | tr -d '"' )
$ echo $CASNODE
Verify if $CASENODE is the node you want to remove. If it is then continue with next step where to assure there is another node to host CAS, else you do not have to care about evicting CAS safely since it is not running on this node.
Evict CAS safely from the node to remove
Refer to section Evict CAS from a machine (k8s node) to safely evict the CAS from the node to remove.
Drain the node
Evict all other workloads gracefully to other nodes.
$ kubectl cordon $CASNODE
$ kubectl drain $CASNODE --force --ignore-daemonsets --delete-emptydir-data
Take node out of service
Finally CAS has been evicted successfully and you can remove the node from the cluster.
Monitoring
Monitoring of the scone services is crucial to ensure the services are running as expected. Therefore the scone-service-operator and the scone-operator provide metrics to enable the user to monitor the services.
There are two components that should be monitored:
- scone-operator including scone services,
- and scone-service-operator.
The following chapter describes how to create the respected resources in order to integrate monitoring of these components into a kube-prometheus-stack12. Other prometheus monitoring stacks should work as well.
Monitoring Scone Operator including Scone Services
The monitoring of scone-operator including scone services can be integrated into an available prometheus monitoring stack including a dashboard for Grafana.
To configure the resources for monitoring the scone-operator and the scone services, you can use the serviceMonitor CR and a configmap including the dashboard. See scone.spec.monitoring for more details.
Scone Operator Metrics
The Scone Operator exports to a set of metrics that can be used to monitor the operator and the scone services. Please check the attached page with a list of metrics14 the Scone Operator provides.
Scone Operator Alert Rules
Currently there are no Alert Rules provided for the Scone Operator. You can use the metrics that the scone operator exports to create your own alert rules.
Grafana Dashboard
Currently, we provide a basic dashboard for the Scone Operator. You can enable the creation of the dashboard in the scone config.

Monitoring Scone Service Operator
The scone-service-operator itself integrates into Prometheus Monitoring for operational means. Also alert-rules can be applied in order to inform operations team about critical issues.
Scone Service Operator Metrics
The Scone Service Operator exports a set of custom metrics in addition to the default controller-runtime metrics. These are:
| Metric Name | Description | Type | Labels |
|---|---|---|---|
osc_sws_total_cr_count |
The total number of CRs of scones.confidential.security.osc.t-systems.com. Should be 0 if there is none, 1 if there is one scone CR. More than 1 should never occur. |
Gauge | cr_type operator_name |
osc_sws_operator_safe_to_delete |
Indicates whether the operator is safe to delete. 0: indicates that there are CRs managed by the scone-service-operator and it should be deleted with caution,1 : indicates that there is no CR managed by this scone-service-operator and it can be safely deleted |
Gauge | operator_name |
osc_sws_disabled_safeguards |
Indicates whether the CR has disabled safeguards. 0: Safeguard is enabled. 1: Safeguard is disabled. This metric will be automatically set to 1 if the field spec.managementState is set to Unmanaged. |
Gauge | cr_name cr_namespace cr_type cr.sws.osc.t-systems.com/unmanaged |
The Safeguard metrics can be used from external applications to manage the scone-service-operator so for example to remove the scone-service-operator safely, or to get notice of the managementState.
Please check the attached page with a list of metrics13 the Scone Service Operator provides.
Tip: You can find the
serviceMonitor template in the scone-service-operator helm chart under templates/prometheus-monitoringservice.yaml. You can use this file to customize the serviceMonitor to your needs. To install the serviceMonitor CR, you can use the helm upgrade or helm install command along with the corresponding helm values to enable the creation of the serviceMonitor CR. Only enable the installation of the serviceMonitor CR if you have a Prometheus stack running in your cluster, e.g. a kube-prometheus-stack.
Scone Service Operator Alert Rules
The Scone Service Operator comes with a set of alert rules that can be applied to the Prometheus instance. These alert rules are based on the standard metrics that the operator exports. You can use these prometheusRules as an example to serve as a template for your own alert rules.
| Alert | Group | Description | Severity |
|---|---|---|---|
| InstanceDown | OSCSconeAlerts | {{ $labels.instance }} Pod has been in a non-ready state for longer than 15 minutes | critical |
| HighCPUUsageDetected | OSCSconeAlerts | {{ $labels.instance }}: CPU usage is above 90% (current value is: {{ $value }} | warning |
| HighMemoryUsageDetected | OSCSconeAlerts | {{ $labels.instance }}: Memory usage is above 90% (current value is: {{ $value }} | warning |
| ReconcileError | OSCSconeAlerts | {{ $labels.instance }}: reconcile errors detected in {{ $labels.controller }} | critical |
Tip: You can find the alert rules in the
scone-service-operator helm chart under templates/prometheus-rules.yaml. You can use this file to customize the alert rules to your needs. To install these alert rules, you can use the helm upgrade or helm install command along with the corresponding helm values to enable the creation of the PrometheusRule CR. Only enable the installation of this prometheusRule CR if you have a Prometheus stack running in your cluster, e.g. a kube-prometheus-stack.
Scone Service Operator Dashboards
Currently, there is no dashboard provided for the Scone Service Operator. To create a dashboard for the Scone Service Operator, you can use the custom metrics that the operator exports and of course the standard controller-runtime metrics.
Auditing - CAS Audit Logs
The CAS audit log is a cryptographically provable journal of security-sensitive operations executed over the course of the lifetime of a CAS instance. The audit log can be evaluated to learn - among others -
- how a SCONE application's configuration came about,
- how its secrets were created, and
- which services accessed these secrets.
This can be used to prove that an application's configuration has not been tampered with. The log is created and signed by the SCONE-secured CAS itself, therefore even untrusted CAS owners or operators cannot tamper with the log. It might also be used for billing session owners.
Check the sample10
cas_audit.log to get an impression of the format.
This audit log gets written
* into ephemeral storage at /var/log/cas/audit/cas_audit.log in the cas pod. Since this audit log file is written to ephemeral storage it starts a new log with every new start of the CAS pod - the audit log from the previous container execution will be lost.
* to stdout which will usually be collected by log-collector and pushed into a logging system
Note If you require the audit-log file to be available permanently even after restarting CAS you should collect and ship the audit-log to object storage or the logging system of your choice.
Note Since the ephemeral-storage is limited (by default to 1Gi) the CAS pod gets evicted once this threshold is reached. Due to the eviction/restart of the CAS the audit-log will be lost. It is recommended to forward the audit-log periodically to permanent storage and to rotate the audit-log file.
One can download the cas_audit.log with following command.
kubectl exec -n osc-scone-system cas-0 -c audit -- tar cf - /var/log/cas/audit/cas_audit.log | tar xf - -C .
More details on verification of audit log entries, logged audit events, implementation details, etc. can be found in the CAS Audit Log Section11 of the Scone Upstream documentation.
Backup CAS DB into S3 Bucket
Scone Service Operator deploys CAS DB Backupper in order to periodically store CAS DB snapshots into an S3 Bucket.
Creation
- If you want to use an already existing S3Bucket then add its secret's name and namespace to spec.backup.s3Creds.
The secret will be copied to namespace
osc-scone-systemwith names3-bucket-scone-cas-db-backupper. - If there is a secret in namespace
osc-scone-systemwith names3-bucket-scone-cas-db-backupper. This secret will be used to connect to the S3Bucket. - If you don't have an S3Bucket available leave spec.backup.s3Creds empty and the Scone Service Operator creates an S3Bucket to namespace
osc-scone-systemwith names3-bucket-scone-cas-db-backupper.
Update
If you update the secret or the S3Bucket the CAS DB Backupper deployment should be restarted manually to update the environment variables used to connect to S3Bucket.
Deletion
During deletion only the CAS DB Backupper helm chart is removed. The original secret, the secret in namespace osc-scone-system and the S3Bucket stay unchanged. You have to remove them manually when these are not needed anymore.
IMPORTANT: Deleting the s3-bucket resource will remove the bucket and all objects inside of it.
Best Practices
Scontain recommends security related best practices9 for running a confidential application in production mode. Please find a collection of Best Practices in Scone Upstream documentation9.
Additionally Scontain exposes known security relevant bulletins for running services in production to help hardening your applications.
| Bulletin | Reference |
|---|---|
| DEBUG MODE AND PORTS | https://sconedocs.github.io/S5_debug_mode/ |
Known Issues
- none
References
-
Scone Security Best Practices for running confidential workloads in Production ↩↩